政策与解读

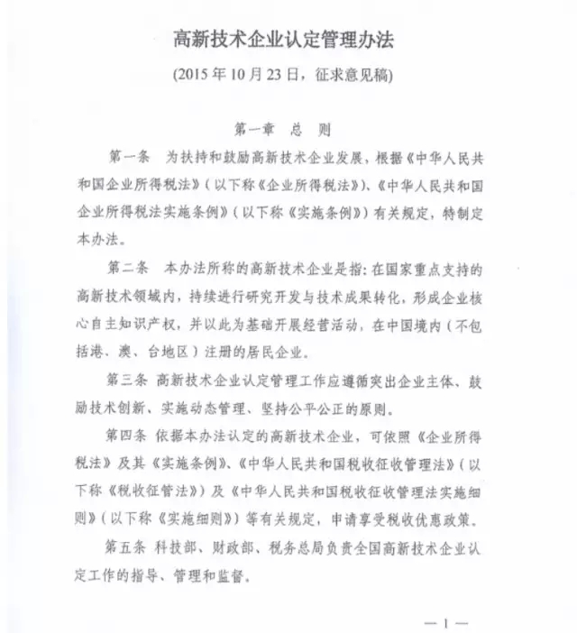
重磅:2016新版高新技术企业认定管理办法

发布时间:2015-11-06 00:00:00 浏览次数:

10月23号高新技术企业认定管理办法出新征求意见稿,在2016年正式实施。

       新版高新技术企业认定管理办法中相比2008版,主要在认定条件和程序进行改动:

       1、不再要求大专以上比例符合30%
       2、研发投入比例只以2亿元为分界线,2亿元以上为3%,2亿元以下为4%。
       3、明确了企业高新技术产品或者服务需明确关键技术和技术指标的证明材料,提到了需要提供生产批文、行业认证、资质证书及产品质量检验报告等材料。
       4、财务年度审计需包括完整的会计报表、会计报表附注及财务情况说明。
       5、增加需提供近三个会计年度企业所得税年度纳税申报表
 

\\
\\\\
\
\